面向对象是 让计算机以符合人的思维习惯去解决问题。
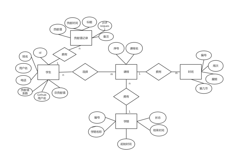
实体关系图称为ER图、实体联系模型、实体联系模式图或ER模型,是一种用于数据库设计的结构图。一幅ER包含不同的符号和连接符,用于显示两个重要的資訊:系统范围内的主要实体,以及这些实体之间的相互关系。
数据表间关联关系:
- 一对一。
一个学生拥有一个贡献值系统。 - 一对多
一个学期里可以拥有多门课程。 - 多对多
多个行程里可以同时上多门课程。什么是实体表
- 实体表就是对应实体对象的表,比如:学生表,课程表等,表里存放这他们各自的信息。
- 关系表是表示表与表之间的数据关系,比如:每个学生表里的学生都对应着课程表里的一个或者多个课程,我们可以用另外的表存放他们之间的关 系,当我们需要他们的某些信息时可以根据关系表里的关系查出来。
在ER图中有如下四个成分:
- 矩形框:表示实体,在框中记入实体名。
- 菱形框:表示联系,在框中记入联系名。
- 椭圆形框:表示实体或联系的属性,将属性名记入框中。对于主属性名,则在其名称下划一下划线。
- 连线:实体与属性之间;实体与联系之间;联系与属性之间用直线相连,并在直线上标注联系的类型。对于一对一联系,要在 两个实体连线方向各写1; 对于一对多联系,要在一的一方写1,多的一方写N;对于多对多关系,则要在两个实体连线方向各写N,M。
ER图设计步骤
- 确定所有的实体集合
- 选择实体集应包含的属性
- 确定实体集之间的联系
- 确定实体集的关键字,用下划线在属性上表明上表明关键字的属性组合
- 确定联系的类型,在用线将表示联系的菱形框联系到实体集时,在线旁注明1或N来表示联系的类型
何时使用ER图
我们在什么时候会用到ER图
- 数据库设计
- 数据库调试
ER图


所有评论(0)