最简单的嵌入式开发,让任何物品开口说话【免费开源可商用】---ESP-AI MINI功能版本
是一套基于 ESP32-S3 等芯片打造的 AI 嵌入式开发平台,它致力于让万物「开口说话、听懂你说」。仅需三行代码,即可完成 AI 语音功能的集成,极大降低开发门槛。基于 ESP32-S3 模组设计,支持标准的 ESP32 开发环境,是专为 AI 应用开发优化的一款开发板详细教程请参考ESP-AI 教程文档。
快速链接:
项目简介
ESP-AI
是一套基于 ESP32-S3 等芯片打造的 AI 嵌入式开发平台,它致力于让万物「开口说话、听懂你说」。仅需三行代码,即可完成 AI 语音功能的集成,极大降低开发门槛。
ESP-AI 开发板
是专为 AI语音交互开发设计的嵌入式模块,基于 ESP32-S3 芯片打造,板载电池管理及串口调试等与通信接口,可快速构建具有语音识别、语音合成、智能交互能力的产品。
ESP-AI MINI板
是专为AI语音交互开发设计的嵌入式PCBA,基于ESP-AI开发板打造,板载电池管理,麦克风,唤醒案件,USB下载灯,可快速构建具有语音识别,语音合成,大模型交互能力的产品,并为商业化场景落地提供了一个可以参照的案例。
项目亮点
ESP-AI MINI 版与其他ESP32开发板的区别
在 ESP32-S3 的基础上,增强了多种功能,包括将部分 I0 口设计为插口并内置了麦克风、扬声器、电池管理及 USB 下载功能。
ESP-AI MINI版与ESP-AI 系列开发板的区别
相比较于ESP-AI V1.0.2 以及ESP-AI V2.0.0它的改动是:
- 取消了端口设计,将开发板的功能及内容通过板载按键实现。
通过以下内容表现出来:
·1、取消三角按钮端口,通过板载案件实现三角按钮的作用。三角按钮的作用为:唤醒选项,连按五次重新配网。
·2、取消状态灯端口,通过板载状态灯实现呼吸状态灯的作用。状态灯的作用为:区分AI聆听状态与讲话状态,配网状态灯。
·3、取消音量旋钮结构,更改为内置NLP控制音量大小。
·4、取消拨动开关键,更改为长按开关机键。 - 取消了以下端口,改为板后焊盘预留:
·1、取消天问端口,改为板载焊盘。
·2、取消屏幕接口,改为板载焊盘。
·3、取消麦克风外接端口,改为板载焊盘。
·4、取消拓展引脚,更改为板载焊盘。
ESPAI MINI版是基于ESP-AI开发板为基础所设计的功能版,会更加灵活的运用在不同的业务场景当中,帮助各个开发者在实际应用中更快速的落地,有一个参考案例。
那么总结下来,ESP-AI开发板系列更方便开发者们在前期代码验证与测试中,更灵活的适应测试环境与选择。ESP-AI MINI 版系列为开发者提供了实际应用场景的产品案例,希望各位开发者们能够快速的拥抱AI带来的时代改革。
开发环境
基于 ESP32-S3 模组设计,支持标准的 ESP32 开发环境,是专为 AI 应用开发优化的一款开发板详细教程请参考 ESP-AI 教程文档 。
项目参数
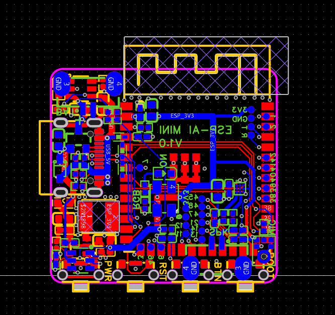
ESP-AI MINI 接口

ESP-AI MINI其他物理部件

ESP-AI MINI 主要组件及尺寸

复刻步骤
物料准备
ESP-AI V2.0.0开发板:
| 核心固件 | 价格 | 购买链接 |
|---|---|---|
| ESP32 S3 N16R8 | 15.19 | 淘宝链接 |
| 麦克 MSM261S3526Z0CM | 4 | 淘宝链接 |
| 音频放大IC MAX98357 | 1.5 | 淘宝链接 |
| 长按开关机键 | 0.34 | 淘宝链接 |
其他材料:
| 其他材料 | 价格 | 购买链接 |
|---|---|---|
| 1200mah电池 | 4 | 购买链接 |
| oled屏幕(选4针1315 蓝色,让客服焊接好引脚) | 5 | 购买链接 |
| 喇叭(4r3w) | 2 | 购买链接 |
| 状态灯ws2812(1位圆形) | 0.2 | 购买链接 |
| 咪头连接线 | 100条 4元 | 购买链接 |
| 天问(2mb核心板 没焊接版本) | 7.3 | 购买链接 |
| 咪头(9*7 不带脚) | 0.16 | 购买链接 |
标准套件:

(电池+喇叭+ESP-AI MINI板)
接线说明
- vcc 表示正极,GND 表示负极,其他都是信号线。
- 表中的asrpro和三脚按钮都是用来唤醒的,当你需要这两种唤醒是才必须接线。
- 串口唤醒或者asrpro唤醒都是使用串口来通信,默认使用 IO12 和
IO11(不同开发板默认引脚不一样,以表格内容为准),引脚可改,见下面的说明。 - WS2812 是用来做交互灯光的, 引脚是可以改的,见客户端配置。
- 电位器用来进行音量调整的,电位器默认使用 10K。(区分电位器引脚方法,旋钮朝上,将引脚对着自己: + | OUT | -)
| ESP32S3 | INMP441 | Max98357A | 电位器(选) | WS2812(选) | ASRPRO(选) | 三脚按钮信(选) |
|---|---|---|---|---|---|---|
| 3v3 | VCC | VCC | VCC | VCC | VCC | VCC |
| GND | GND | GND | GND | GND | GND | GND |
| GND | L/R | |||||
| 4 | SCK | |||||
| 5 | WS | |||||
| 6 | SD | |||||
| 15 | DIN | |||||
| 16 | BCLK | |||||
| 17 | LRC | |||||
| 7 | OUT | |||||
| 18 | DIN | |||||
| 11 | pb6 | |||||
| 12 | pb5 | |||||
| 10 | OUT |
原理图简示





…
软件代码
您可以部署在自己的服务器上
您也可以快速通过ESP-AI开放平台实验
ESP-AI开放平台免费克隆音色,拥有稳定快速的开发环境。通过此平台您可以快速接入并验证不同人工智能平台在设备端的效果。例如:扣子、dify、不同平台大模型、ASR、TTS。
如何试用ESP-AI开放平台
快速体验方式
如果您想要快速体验,欢迎光顾小明的淘宝店,购买相关配件。
淘宝搜索小明io或ESP-AI
3D打印外壳
普通外壳(效果图)
(效果图)(作者:爱建模的小任)
外观详细
请添加图片描述




ESP-AI开发板作者
Open01_XI
ESP-AI交流群
QQ群:952051286
更多推荐


所有评论(0)