久伴云物联网智慧农业智慧大棚
同时,系统还自动预警了大棚内的病虫害,帮助农民及时采取措施,减少了损失。结合以上特点,我们的物联网集成平台在各个应用场景中具有显著优势:总之,我们的物联网集成平台具有强大的功能、灵活的扩展性和便捷的接入方式,适用于各种应用场景。总之,我们的物联网平台具有强大的功能、灵活的扩展性、便捷的接入方式和高效的数据处理能力,让您轻松完成设备快速接入,并根据采集数据快速开展业务功能开发。久伴云物联网智慧农业智
久伴云物联网智慧农业智慧大棚
久伴云物联网智慧农业智慧大棚,简称久伴云智慧大棚,是一款集物联网、大数据、云计算、人工智能等技术于一体的智慧农业解决方案。它旨在帮助农民实现对大棚内作物的智能化管理,提高产量和品质,降低成本,实现可持续发展。
久伴云智慧大棚具有以下特点:
1. **全面感知能力**:通过各种传感器和设备,实现对大棚内环境的全面监测,收集实时数据。
2. **高速处理能力**:利用大数据和云计算技术,对收集到的数据进行快速处理和分析。
3. **智能决策能力**:基于人工智能算法,为用户提供合理的决策建议,提高农业生产效率。
4. **安全可靠**:采用先进的加密和防护技术,确保数据安全和系统稳定。
### 久伴云智慧农业智慧大棚实现原理
久伴云智慧农业智慧大棚的实现涉及到多个技术层面,下面我将从以下几个方面为大家介绍其实现原理。
#### 1. 物联网技术
物联网技术是久伴云智慧大棚的基石。通过各种传感器(如温度传感器、湿度传感器、光照传感器、二氧化碳传感器等)和设备,实现对大棚内环境的全面监测。这些传感器将收集到的数据传输至数据处理中心,为后续的分析和处理提供原始数据。
#### 2. 大数据技术
久伴云智慧大棚收集到的数据量非常庞大,单一的传统数据库无法满足其数据存储和处理需求。这时,大数据技术就派上用场了。大数据技术可以对海量数据进行高效存储、分布式计算和快速查询,为后续的数据分析提供有力支持。
#### 3. 云计算技术
久伴云智慧大棚采用云计算技术,将数据处理和分析任务分布到多个服务器上,实现计算能力的弹性伸缩。这样,系统可以快速应对大棚内可能出现的问题,提高农业生产效率。
#### 4. 人工智能技术
久伴云智慧大棚利用人工智能算法,对收集到的数据进行深入分析,为用户提供合理的决策建议。例如,通过机器学习算法,系统可以自动识别大棚内的异常情况,并提前预警。
#### 5. 加密和防护技术
久伴云智慧大棚采用先进的加密和防护技术,确保数据安全和系统稳定。在数据传输过程中,系统使用SSL加密技术对数据进行加密,防止数据泄露。同时,系统还采用防火墙、入侵检测等安全措施,确保系统不受外部攻击。
### 久伴云智慧农业智慧大棚应用案例
接下来,让我们来看一个久伴云智慧农业智慧大棚的应用案例,以更直观地了解其在工作中的实际应用。
案例:某蔬菜种植基地采用久伴云智慧农业智慧大棚后,实现了对大棚内环境的实时监测,包括温度、湿度、光照、二氧化碳等参数。通过数据分析,系统为农民提供了合理的种植方案,如灌溉、施肥、调整温度等。同时,系统还自动预警了大棚内的病虫害,帮助农民及时采取措施,减少了损失。最终,该基地的蔬菜产量提高了30%,品质也得到了显著提升。
### 总结
久伴云物联网智慧农业智慧大棚是一款具有全面感知、高速处理、智能决策和安全可靠特点的智慧农业解决方案。它通过物联网技术、大数据技术、云计算技术和人工智能技术的深度融合,为用户提供了一种全新的农业生产管理方式。在未来,久伴云智慧农业智慧大棚将在现代农业、智慧农业等领域发挥越来越重要的作用。
当今世界,物联网技术在各个领域得到了广泛应用,从智能城市、智慧能源到智慧农业,都离不开物联网的支撑。为了满足不同应用场景的需求,我们开发了一个物联网集成平台,具有以下特点:
- 系统能适配主流硬件设备协议,能够低代码快速接入设备。这意味着,无论您的设备采用何种协议,我们的平台都能轻松接入。同时,低代码的接入方式让您无需深入了解技术细节,即可快速完成设备接入,节省了大量时间和人力成本。
- 基于该平台能够完成各个物联网平台快速搭建,适应智能城市、智慧能源、智慧农业等应用系统搭建。我们的平台具有高度的灵活性和可扩展性,可以根据您的需求,快速搭建适用于不同应用场景的物联网平台。无论是智能城市、智慧能源还是智慧农业,我们的平台都能为您提供一站式解决方案。
- 系统包含设备管理、场景联动、规则引擎、告警系统等功能模块。这些功能模块相互协作,为您打造一个全方位的物联网管理平台。
设备管理功能让您可以轻松地对设备进行远程监控、配置和管理,确保设备始终处于最佳运行状态。场景联动功能使得设备之间能够相互协作,实现自动化控制,提高系统运行效率。规则引擎功能允许您自定义业务逻辑,实现个性化需求。告警系统功能让您实时掌握设备运行状况,一旦发生异常,立即发出告警,确保安全可靠。
结合以上特点,我们的物联网集成平台在各个应用场景中具有显著优势:总之,我们的物联网集成平台具有强大的功能、灵活的扩展性和便捷的接入方式,适用于各种应用场景。选择我们的平台,您将获得一个高效、稳定、安全的物联网解决方案,助力您的业务快速发展。

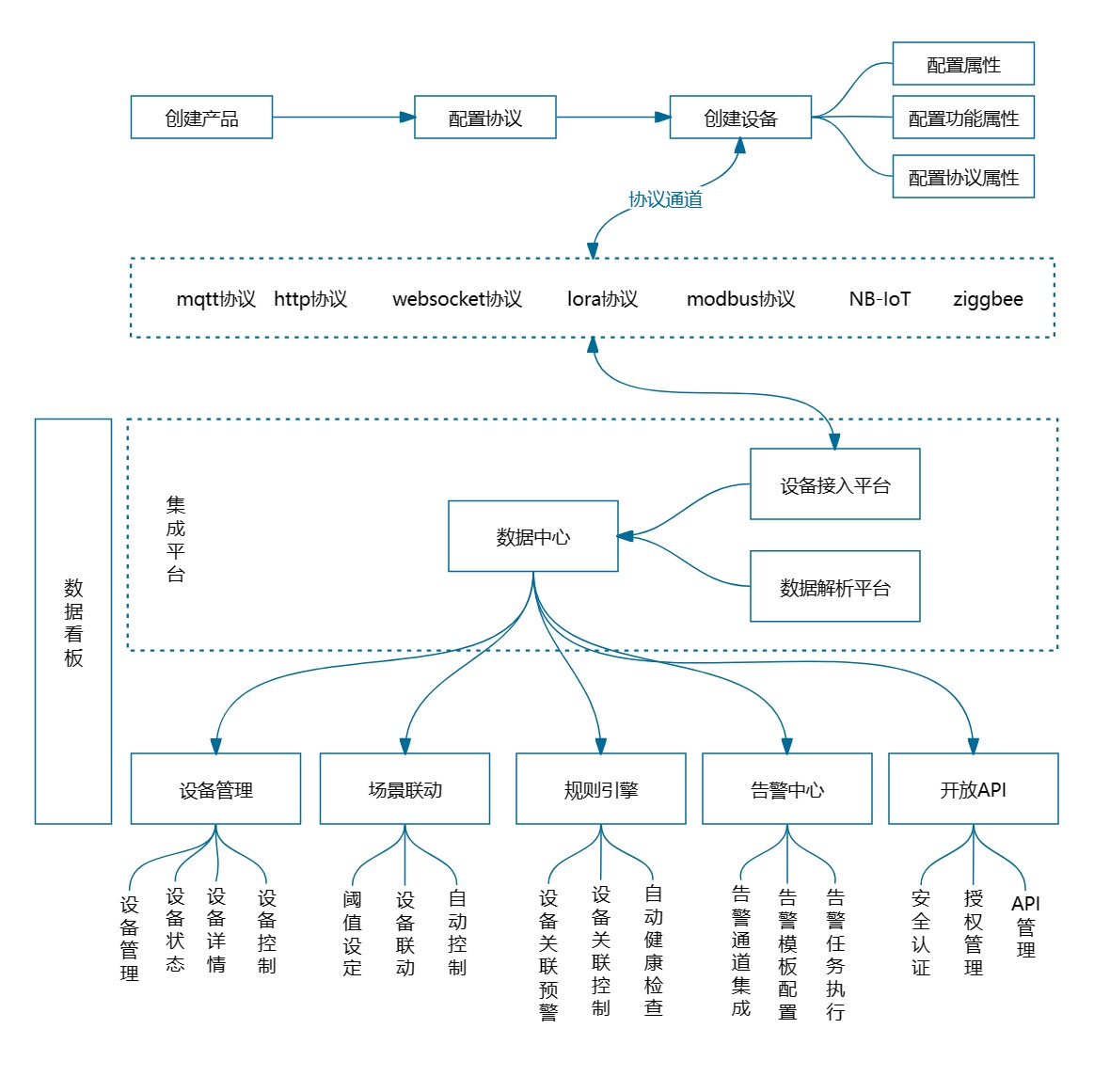
平台功能架构
物联网技术在各个领域得到了广泛应用,然而,如何快速接入设备并完成业务功能开发成为了企业面临的挑战。为此,我们推出了一款物联网平台,具有以下显著优点:
- 一站式设备接入:我们的平台提供了一站式的设备接入服务,从定义产品、产品协议、设备型号绑定,到设备功能属性配置,您只需按照流程操作,即可轻松完成设备接入。这种便捷的接入方式,让您无需深入了解技术细节,节省了大量时间和人力成本。
- 灵活的产品定义:平台允许您根据需求自定义产品,无论是智能城市、智慧能源还是智慧农业,我们的平台都能满足您的需求。您可以根据实际应用场景,为产品设置相应的功能属性,实现个性化定制。
- 强大的协议支持:我们的平台支持主流硬件设备协议,包括MQTT、CoAP、HTTP等,您可以根据设备特点和需求,选择合适的协议。同时,平台还提供了协议通道配置功能,确保设备数据传输的安全和稳定。
- 高效的设备功能配置:通过平台,您可以快速完成设备功能属性的配置,如数据采集频率、报警阈值等。这种灵活的配置方式,让您可以根据实际需求,调整设备运行策略,提高设备运行效率。
- 便捷的协议通路测试:平台提供了协议通路测试功能,让您在完成设备接入后,可以轻松测试设备协议通路是否畅通。这一功能有助于您及时发现并解决设备接入过程中可能出现的问题,确保设备稳定运行。
- 自动数据采集与解析:平台具备自动完成设备数据采集解析的能力,您无需手动处理数据,即可获取设备上传的数据。这一功能大大简化了数据采集与处理流程,提高了数据处理的效率。
- 业务功能快速开发:基于平台采集的数据,您可以快速完成业务功能开发。平台提供了丰富的开发工具和接口,让您可以轻松实现设备监控、数据分析、报警通知等功能,助力您的业务快速发展。
- 高度可扩展性:我们的平台具有高度可扩展性,您可以随时根据业务发展需求,添加新的设备、产品或功能模块。这种灵活的扩展方式,让您无需担心平台无法满足未来业务发展的需求。
- 安全保障:平台采用了先进的加密技术和安全策略,确保设备数据传输的安全。同时,平台还提供了权限管理功能,让您可以灵活设置用户权限,保障数据安全。
- 专业团队支持:我们拥有一支专业的技术团队,为您提供全方位的技术支持和服务。无论是设备接入、业务功能开发,还是平台运维,我们都能为您提供及时、有效的解决方案。
总之,我们的物联网平台具有强大的功能、灵活的扩展性、便捷的接入方式和高效的数据处理能力,让您轻松完成设备快速接入,并根据采集数据快速开展业务功能开发。选择我们的平台,您将获得一个高效、稳定、安全的物联网解决方案,助力您的业务快速发展。

公司介绍信息
公司:久伴云科技有限公司
转长:专注物联网应用解决方案服务提供商
服务对象:
设备厂商:设备快速上云,快速完成saas平台搭建
方案集成商:快速完成设备接入,快速完成项目交付
企业用户:快速完成私有系统构建,节省成本
开发者:友好的系统架构、快速上手二次开发
更多推荐


所有评论(0)