pytorch网络结构可视化工具torchvis
0、引言深度学习中,模型结构一般都很复杂,是否有一款好用的工具可以讲模型结构可视化呢?本文介绍一款支持pytorch框架的网络模型可视化工具torchvis。可以将网络结构输出到一个pdf文件中。1、安装过程1.1 首先需要下载graphvis。下载链接,选择自己的系统所对应的版本下载即可。如下图所示,我下载的是最新的。1.2 环境变量设置双击path,进入新建如下图所示。将graphvis的安装
·
0、引言
深度学习中,模型结构一般都很复杂,是否有一款好用的工具可以讲模型结构可视化呢?本文介绍一款支持pytorch框架的网络模型可视化工具torchvis。可以将网络结构输出到一个pdf文件中。
1、安装过程
1.1 首先需要下载graphvis。下载链接,选择自己的系统所对应的版本下载即可。
如下图所示,我下载的是最新的。
1.2 环境变量设置
双击path,进入新建如下图所示。
将graphvis的安装路径 加入环境变量。(不知道怎么设置环境变量,可以自行百度)
- 检验是否安装成功
命令行输入:dot -version
2、python安装graphvis
pip install graphvis
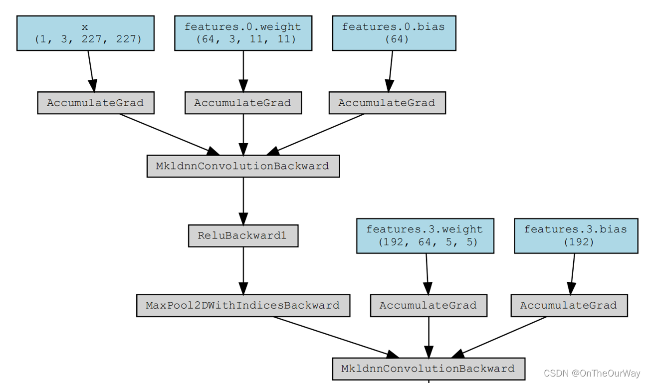
3、代码测试
import torch
from torchvision.models import AlexNet
from torchviz import make_dot
x=torch.randn(8,3,256,512).requires_grad_(True)
model=AlexNet()
y=model(x)
g = make_dot(y, params=dict(list(model.named_parameters()) + [('x', x)]))
g.render('AlexNet', view=True)
图片太大,展示部分结果:
更多推荐
所有评论(0)